行业新闻《具身智能的类别及气体传感器的应用》
这是目前最主流的分类方式,将智能机器人主要分为三大类:
1. 工业机器人
2. 服务机器人
3. 特种机器人
这种分类方式关注机器人的外观和运动方式:
1. 人形机器人 (Humanoid Robot):具备类似人类的身体结构(头、躯干、双臂、双腿),能实现类人动作。例如特斯拉的Optimus、波士顿动力的Atlas。它们是具身智能的终极形态,目前正加速从实验室走向商业化落地。
2. 移动机器人:强调在空间中的移动能力。
① 轮式:如扫地机器人、无人配送车。
② 足式:如四足机器狗(仿生机器人)、双足人形机器人,适应复杂地形能力强。
③ 飞行:如无人机(多旋翼、固定翼),用于航拍、植保、巡检。
3. 仿生机器人:模仿特定动植物的形态和运动方式,如仿生鱼(水下探测)、仿生鸟(侦察)。

根据机器人自主决策和适应环境的能力划分:
1. 程序型/示教再现型:按照预先设定的程序或通过示教学习的动作进行重复作业,缺乏对外界变化的适应能力(早期工业机器人)。
2. 传感型:具备传感器,能感知环境变化并做出简单反应(如避障)。
3. 自主型 (智能机器人):具备感知-决策-执行闭环。能依靠AI大模型、深度学习等技术,理解复杂指令(如“把红色杯子放到蓝色盘子旁边”),自主分析环境、规划路径并完成任务,无需人为干预。
4. 人机协作型:专门设计用于与人类在共享空间中协同工作,具备力觉传感和安全保护机制,能根据人的指令调整行为。


随着具身智能和大模型技术的发展,各类机器人之间的界限正变得模糊。例如,现在的工业机器人也开始具备视觉识别和自主决策能力,而人形机器人也可能进入工厂执行通用任务。随着AI技术的飞速发展,尤其是大模型与具身智能的结合,未来的AI机器人将更加通用化、自主化和人性化,成为能适应多种场景的“通用智能体”。
具身智能的“聪明程度”需要搭载大量的传感器,其中为智能机器人赋予“嗅觉”,主要依赖于各类气体传感器。根据机器人的形态、应用场景和所需感知的气体类型,所选用的气体传感器也有所不同。
这类机器人追求通用性和在人类环境中的适应能力,需要微型化和多功能集成的气体Sensor。
· 微型传感器:为了适应机器人狭小的内部空间或关节部位,便于灵活安装。
· 多气体集成模块:可以同检测多种气体的集成模块(如可燃气、氧气、以及辐射类检测、空气质量检测等),满足复杂环境下检测分析。
消防救援机器、工业巡检/管廊巡检机器人,有时候需要在极端高温、高湿环境下工作,这类机器人主要用于工业安全和环境监测,对传感器的稳定性、精度和抗干扰能力要更高。光学原理、防爆、耐腐蚀类的气体传感器器是优选项。
这类机器人侧重于成本、功耗和特定功能的平衡。
① 扫地/拖地机器人:主要使用灰尘传感器(激光或红外原理)来检测空气中的颗粒物浓度,以判断清扫效果。
② 空气净化器/新风系统机器人:主要使用PM2.5传感器和VOC(挥发性有机物)传感器,来监测室内空气质量并自动调节工作模式。
你可以从以下几个核心需求来判断一个机器人是否需要气体传感器:
1. 安全预警与合规巡检:在存在气体泄漏、中毒、爆炸或环境污染风险的区域(如化工厂、隧道、实验室),搭载气体传感器的移动巡检机器人(如AGV巡检机器人) 可以代替或辅助人工进行24小时不间断监测,并将数据实时回传
2. 特定任务与科研分析:为了完成寻找气味源、分析环境气体成分或监测特定生物化学过程等任务,机器人需要“嗅觉”。例如,用于搜索污染源或泄漏点的“主动嗅觉机器人”,以及监测农田温室气体通量的农业机器人
3. 环境感知与智能调控:在智慧农业中,温室巡检机器人通过监测CO₂浓度,可以联动通风或补气系统,自动为作物创造最佳生长环境
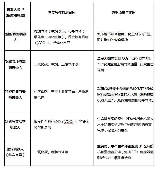
根据分类和实际应用,主要在“特种作业”、“工业/物流”以及特定“科研/医疗”领域的实体机器人需要安装气体传感器,其核心目的是进行环境安全监测、有害物质检测或特定气体浓度分析。

为了方便你了解,我将需要气体传感器的机器人类型、检测目标和典型场景汇总如下:

在实际应用或开发中,为机器人选配气体传感器还需考虑:
传感器技术:根据目标气体选择电化学、红外、PID(光离子化)或半导体等不同原理的传感器,它们在不同气体种类、浓度、精度和使用寿命上各有侧重。
集成与响应特性:传感器的安装位置、机器人的移动速度、周围气流(如无人机旋翼的下洗气流)都会显著影响检测效果,需要进行优化设计。
一些常用气体传感器原理选择,参考如下:
· 催化燃烧式传感器:用于检测甲烷等可燃气体。
· 电化学传感器:用于检测一氧化碳、硫化氢等有毒气体。
· 红外气体传感器:用于检测二氧化碳等气体,具有寿命长、不易中毒的优点。
如果你对某一类特定场景(例如化工巡检或农业温室等等)的机器人传感器方案有更具体的疑问,可有联系我公司,我们将为您提供定制化的专业推荐。
